盛夏葳蕤,嘉木成荫。值此仲夏时节,学校满怀欣喜,向所有勤勉笃行、追求梦想的莘莘学子,致以最诚挚的祝贺!更以百廿学府的至诚之心,热烈欢迎新一代优秀学子踏入贵阳一中这所百年学府之门,成为光荣的“一中人”!为使同学们能全面知悉新学期各项开学筹备事宜,合理安排暑期时光,现将新生入学相关重要安排通知如下:
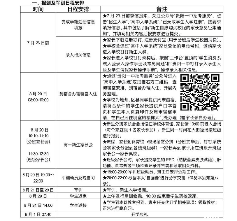
一、报到及军训日程安排

二、军训及住校物品准备
(一)军训自行准备物品笔记本、笔、雨具、适量换洗衣物、常用药等。
(二)住校所需物品1.生活用品:漱口杯1个、鞋3双(含拖鞋)、抽屉用明锁1把、洗漱用盆、洗漱毛巾、台灯1盏、电吹风1个(≤1200W,且具备3C认证标志)。2.蚊帐:长、宽、高为200cm×82cm×156cm,颜色为白色透光。3.床铺物品:学生宿舍床规格为长200cm×宽80cm,建议准备床单(长220cm×宽110cm)、被套(长215cm×宽160cm )、盖絮(205cm×150cm)及相应的垫絮、枕套枕芯。4.以上物品家长可以自行准备或学校超市购买。
三、学费及相关费用
(缴费时间开学后另行通知)
(一)学费:贵阳市第一中学:1000元/学期;贵州中澳合作学校:6000元/学期;中加双语实验班、中加双文凭班:20000元/学期。
(二)住宿费:600元/学期。
(三)书费:按规定收取。
四、新生入学体检要求
根据《中华人民共和国传染病防治法》《国家卫生健康委教育部【国卫医发2021】29号文件》《中国学校结核病防控指南2020年版》及《学校卫生工作条例》的要求,全体新生须进行入学前健康体检。新生报到入校前,须自行到医院完成PPD(结核菌素皮肤试验)、肝功能、血常规等三项检查,入学时,须持以上三项可以入学的诊断结果交班主任。
(一)入学体检PPD(结核菌素皮肤试验)检查:持有PPD阴性结果方可入学。若PPD阳性、强阳者,须持有排除肺结核的复查结果及持有无传染性可正常上学的“疾病证明书”方可入学。
(二)常规体检肝功能检查:谷丙转氨酶、胆红素(必查)。
(三)常规体检血常规检查:血红蛋白(必查)。
(四)如有严重肝脏疾病或重度贫血的同学,请遵医嘱。
五、新生入校基本规范
(一)不染、烫发,不蓄、剪怪发,不戴配饰,男同学不留长发,女同学不披头发,不化妆、不做美甲;
(二)须着整洁规范、朴素大方的服装;新生报到日,学生穿整洁的浅色T恤、深色长裤。校服是学校文化的重要标识,根据上级教育主管部门相关规定和我校实际,在“学籍登记系统”征求意见,多数家长同意后学校将为全体高一新生统一订制校服,家庭经济困难学生,经本人申请,学校审核认定,学校将免费提供三套校服(包含:夏装1套、春秋装1套、冬装1套)。
(三)不得携带贵重物品进入校园;禁止携带管制刀具、香烟、酒水、仿真手枪、化学药品等违禁物品入校,禁止带生日蛋糕进入校园;
(四)学生校内禁止使用手机、平板等智能电子设备。新生报到之日若携带了手机等电子设备,须交由家长保管,不得将智能手机等电子产品留在校内。
六、新生团籍转入事宜
(一)纸质团籍:新生团员需到初中毕业学校提取团籍资料,包括团员证(初中学校在关系转出处盖章)、入团志愿书、介绍信(初中学校盖章),开学后,学校团委将收取团籍资料归档。
(二)电子团籍:“智慧团建”上团组织关系的转接。入学分班后,在“智慧团建”系统上申请关系转接,转入支部搜索:“团贵州省委-团贵阳市委-市教育局团委-贵阳一中2025级xx班团支部”(即本人所在班级号),申请转入。
七、学生资助
贫困家庭学生可以根据个人实际情况申请相关助学金:国家助学金、巩固拓展脱贫攻坚成果专项学生资助、贵阳贵安城市低保免学费、国家高中免学费、“一中人基金”助学金、“卓越”助学金、“之鸿”爱心义卖基金、特殊资助。开学后,学校将会下发相应资助通知,附申请条件和申请流程。
八、 暑期学业安排
(一)踏寻学长足迹,绘就未来愿景贵阳一中以学生十大修养为育人底色,强调尊重、忠诚、勤俭、谦和、友爱、互助、快乐、强健、毅勇、整洁的宝贵品格,致力于培养具有中国灵魂、国际视野、健全人格、自主发展、求真向善的未来领袖人才。请新生阅读并参考贵阳一中微信公众号近期发布的“【毕业季/回忆里】2025·三年·我的一中故事”连载推文系列,结合自身思考,绘制自己的“未来画像”,并按以下模板完成,开学后在班上分享。

(二)暑期课业津梁,助力启程新航高中新程将启,相较于初中,高中课业广博深邃,容量倍增,强度亦增,更需扎实根基、高效学法与坚韧意志。为助力同学们从容启航,自信应对新学业,学校将根据高中学段的学习特点、学科课程、生涯规划制定、选科组合关系等精心遴选学习内容,寻找优质课程资源,供新生暑期研习。具体研习内容及要求将在统一建立的学校钉钉新生大群中发布,学校也将关注同学们的假期课业研习进展,请同学们及时开启这段充实而卓有成效的求知之旅。期待同学们在完成富有广度、深度的暑期课业研习之后,为进入高中阶段打下坚实的学业基础,同时完成从初中学段向高中学段的角色转变,能更好的适应高中阶段的学习生活。
九、暑期相关要求
(一)遵守公德,展示文明:遵守公民道德规范,严禁到营业性网吧等娱乐场所,禁止参与各种形式的赌博活动,自觉远离毒品,不抽烟、不喝酒;孝顺父母,关心亲人,勤俭节约,绿色消费;作息科学,生活有序,勤学苦练,张弛有度,劳逸结合,健康度假。
(二)参与家务,感悟亲情:每天参与力所能及的家务劳动,如打扫、整理、烹饪等,为家庭贡献自己的力量;或带动家庭成员共同开展有益身心的活动,如家庭阅读时光、亲子运动挑战、家庭手工制作、家庭园艺设计等;通过这些活动,培养实践能力、增进亲情、构建更加多元化、和谐且富有活力的家庭环境。
(三) 牢记安全,健康至上:树牢安全意识,确保家居环境的安全,合理使用电器,避免触电风险。外出时,务必做好个人防护,遵守交通规则,避免前往或逗留在可能存在安全隐患的场所。在假期安排上,应尽量减少不必要的长途旅行。同时,牢记“八防”原则:防溺水(请勿在父母不允许的情况下到无人监护的河里或水域擅自游泳)、防触电、防食物中毒、防煤气中毒、防火灾、防盗窃、防交通事故、防不良诱惑,时刻将“安全第一、健康至上”的理念铭记于心,确保自身及家人的安全与健康。