贵阳市2025年义务教育入学网上登记已顺利完成,入学工作进入了新的阶段。近来,小编接到不少家长的咨询,为帮助大家顺利完成入学报名,我们将大家比较关注的问题,进行了梳理和解答,一起来看看~~
1.系统显示信息对比通过,但是一直没有收到报名成功的短信,这样算登记成功吗?
答:各位家长,因为平台发送的短信为批量发送,部分运营商会将通知短信误识别为骚扰短信进行拦截,还有部分家长的手机有垃圾短信屏蔽功能,这些原因都会导致极少部分短信发送失败。
家长可通过“爽贵阳”APP或者义教入学服务平台查询登记结果,只要“爽贵阳”APP或义教入学服务平台上返回的结果为“比对通过”,说明您已成功登记。图片
2.什么时候可以知道现场审核点?
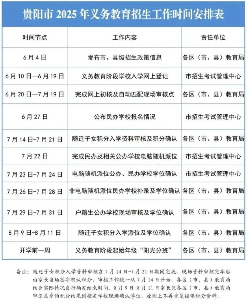
答:7月25日起,“爽贵阳”APP和义教入学服务平台会开放打印现场审核表,到时候家长可以在审核表上查看审核点和相关注意事项,或咨询登记所在辖区教育局。
3.现场审核需要提供哪些材料?
答:7月25日起,“爽贵阳”APP和义教入学服务平台会开放打印现场审核表,审核表上会显示审核需要提供的材料,如有疑问,请咨询登记所在辖区教育局或关注登记所在辖区教育局发布的相关政策。
4.户籍生申请了摇号的,如果摇到后选择放弃,还是就读划片区域的学校吗?
答:摇号中签的学生,须进行学位确认。如中签后选择放弃的学生,由各区(市、县)教育局按划片原则划片入学。
5.现场审核,需要孩子和家长一起到场吗?
答:现场审核未强制要求带小孩到现场,如您不便带小孩到现场进行审核,家长持相关资料到学校进行审核即可。

